Logistic growth: The logistic function
Definition and basic properties
The logistic function, also called sigmoid function, is \[y(t)=\frac{a}{1+c\cdot e^{-r\cdot t}}\] with \(a>0\) and \(c>0\). The graph of this function in the case \(r>0\) is outlined below: the graph is an increasing sigmoid, i.e., an S-shaped curve: the growth is first increasing, and then progressively decreases and disappears over time so that the limit \(a\) will be approached. It holds that \(y(0)=\frac{a}{1+c}\) and \(y(t)\) approaches \(a\) with increasing time \(t\). The parameter \(a\) is called the carying capacity in the logistic growth model and \(r\) the intrinsic growth factor.

Consider how the graph \(y(t)\) looks like in case\(r<0\).
A special case of the logistic function is \[\sigma(x)=\frac{1}{1+e^{-x}}\] This function displays real values in between 0 and 1 and is widely used in neural network theory in order to limit response values.
The derivative of the logistic function \(\displaystyle y(t)=\frac{a}{1+c\cdot e^{-r\cdot t}}\) can be computed with the rules of differentiating and satisfies the relationship \[\frac{dy}{dt}=\frac{r}{a}\cdot y\cdot (a-y)\] This is the differential equation of logistic growth.
Sometimes it is written as \[\frac{dy}{dt}=r\cdot y\cdot \bigl(1-\frac{y}{a}\bigr)\] We speak of the logistic growth model, also known as the Verhulst model.
For the math enthusiast, we prove that the derivative of the logistic function \(\displaystyle y(t)=\frac{a}{1+c\cdot e^{-r\cdot t}}\) satisfies the relationship \[\frac{dy}{dt}=\frac{r}{a}\cdot y\cdot (a-y)\]
Uding the rules of differentiation we can determine the derivative \(y'(t)\): \[\begin{aligned}y(t)&=\frac{a}{1+c\cdot e^{-r\cdot t}}\\ \\ &=a\cdot\left(1+c\cdot e^{-r\cdot t}\right)^{-1}\end{aligned}\] The derivative is \[\begin{aligned}y'(t)&=-a\cdot\left(1+c\cdot e^{-r\cdot t}\right)^{-2}\cdot \left(c\cdot r\cdot e^{-r\cdot t}\right)\\ \\ &=\frac{a}{1+c\cdot e^{-r\cdot t}}\cdot \frac{c\cdot r\cdot e^{-r\cdot t}}{1+c\cdot e^{-r\cdot t}}\\ \\ &= \frac{a}{1+c\cdot e^{-r\cdot t}}\cdot \frac{r}{a}\cdot \frac{a\cdot c\cdot e^{-r\cdot t}}{1+c\cdot e^{-r\cdot t}}\end{aligned}\] because \[\begin{aligned}a-y(t)&=a-\frac{a}{1+c\cdot e^{-r\cdot t}}\\ \\ &=\frac{a\cdot c\cdot e^{-r\cdot t}}{1+c\cdot e^{-r\cdot t}}\end{aligned}\] therefore applies \[y'(t)=\frac{r}{a}\cdot y(t)\cdot \bigl(a-y(t)\bigr)\]
The general solution of the differential equation \[\frac{dy}{dt}=r\cdot y\cdot \bigl(1-\frac{y}{a}\bigr)\] with constants \(a>0\) and \(r\) is equal to \[y(t)=\frac{a}{1+c\cdot e^{-r\cdot t}}\] for some constant \(c\).
The constant \(c\) is often determined by the initial value \(y(0)\). Only in the case of \(c>0\), i.e., when \(y(0)\) is between 0 and \(a\), there is a logistic function with a sigmoid as function graph.
A concrete example of a logistic differential equation is \[\frac{dy}{dt}=y\cdot \left(1-\frac{y}{3}\right)\] Three solution curves are drawn in the slope field below. You get such curves by 'going with the flow', i.e., by following the lineal elements of the slope field in small time steps. For example, the green S-shaped curve belongs to the solution \(\displaystyle y(t)=\frac{3}{1+e^{-t}}\) with initial value \(y(0)=1\!\tfrac{1}{2}\). The other two curves, belonging to initial values \(y(0)\) outside the interval \([0,a]\), do not have the shape of a sigmoid. What the diagram also illustrates is that in this example the equilibrium \(y=3\) is attracting: any solution curve which comes in the vicinity of this straight line approaches this equilibrium over time. The equilibrium \(y=0\) is the opposite: this equilibrium is repelling; every solution curve that deviates even a little bit will at some point go away from this equilibrium.

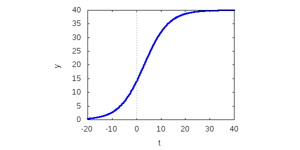
Solve the differential equation \[\frac{\dd y}{\dd t}=0.2\cdot y\cdot (1-0.025 \cdot y)\] in explicit form with the initial value \(y(0)=14\).
Use numbers rounded to two decimals or fractions in your answer.
The differential equation is \[\frac{\dd y}{\dd t}=0.2\cdot y\cdot \bigl(1-0.025\cdot y\bigr)=0.2\cdot y\cdot \bigl(1-\frac{y}{40}\bigr)\] So we are dealing with a special case of the logistic equation \[\frac{\dd y}{\dd t}=r\cdot y\cdot \left(1-\frac{y}{a}\right)\] with \[r=0.2,\;a=40\] The solution of the general logistic equation is \[y(t)=\frac{a}{1+c\cdot e^{-r\cdot t}}\] for some constant \(c\). In this case we have a solution \[y(t)=\frac{40}{1+c\cdot e^{-0.2\cdot t}}\] We can calculate \(c\) by solving the equation \(y(0)=14\).
Because \(e^0=1\) we must solve \[y(0)=\frac{40}{1+c}=14\] This can be done as follows: \[\begin{aligned}\frac{40}{1+c}=14 &\stackrel{\blue{\times(1+c)}}{\implies} 40=14\cdot(1+c)\\ \\ &\stackrel{\blue{\text{expand brackets}}}{\implies} 40=14+14c\\ \\ &\stackrel{\blue{-14}}{\implies} 40-14=14c\\ \\ &\stackrel{\blue{\div 14}}{\implies} c=\frac{40-14}{14}={{13}\over{7}}\approx 1.86\end{aligned}\] The graph for \(y(t)\) is
