Logistische groei: De logistische functie
Definitie en basiseigenschappen
De logistische functie, ook wel sigmoïdefunctie genoemd, is \[y(t)=\frac{a}{1+c\cdot e^{-r\cdot t}}\] met \(a>0\) en \(c>0\). De grafiek van deze functie in het geval \(r>0\) is hieronder geschetst: de grafiek is een stijgende sigmoïde, d.w.z. het een s-vorm doordat de groei eerst steeds verder toeneemt, en later steeds verder afneemt en op den duur verdwijnt zodat de functie de grenswaarde \(a\) bereikt. Er geldt dat \(y(0)=\frac{a}{1+c}\) en dat \(y(t)\) de waarde \(a\) meer nadert naarmate de tijd \(t\) verstrijkt. De parameter \(a\) heet in het logistische groeimodel de draagkracht en \(r\) heet de intrinsieke groeicoëfficiënt.

Bedenk zelf hoe de grafiek van \(y(t)\) verloopt in het geval \(r<0\).
Een speciaal geval is de logistische functie \[\sigma(x)=\frac{1}{1+e^{-x}}\] Deze functie beeldt reële waarden af op het interval \((0,1)\) en wordt in neurale netwerktheorie veel gebruikt om responswaarden te begrenzen.
De afgeleide van de logistische functie \(\displaystyle y(t)=\frac{a}{1+c\cdot e^{-r\cdot t}}\) is volgens de rekenregels van differentiëren te berekenen en voldoet aan de relatie \[\frac{\dd y}{\dd t}=\frac{r}{a}\cdot y\cdot (a-y)\] Dit is de differentiaalvergelijking voor logistische groei.
Soms wordt deze ook geschreven als \[\frac{\dd y}{\dd t}=r\cdot y\cdot \bigl(1-\frac{y}{a}\bigr)\] We spreken van het logistische groeimodel, ook bekend als het Verhulst model.
Voor de liefhebber bewijzen we dat de afgeleide van de logistische functie \(\displaystyle y(t)=\frac{a}{1+c\cdot e^{-r\cdot t}}\) voldoet aan de relatie \[\frac{\dd y}{\dd t}=\frac{r}{a}\cdot y\cdot (a-y)\]
Met de rekenregels voor differentiëren is de afgeleide \(y'(t)\) uit te rekenen: \[\begin{aligned}y(t)&=\frac{a}{1+c\cdot e^{-r\cdot t}}\\ \\ &=a\cdot\left(1+c\cdot e^{-r\cdot t}\right)^{-1}\end{aligned}\] en de afgeleide is dus \[\begin{aligned}y'(t)&=-a\cdot\left(1+c\cdot e^{-r\cdot t}\right)^{-2}\cdot \left(c\cdot r\cdot e^{-r\cdot t}\right)\\ \\ &=\frac{a}{1+c\cdot e^{-r\cdot t}}\cdot \frac{c\cdot r\cdot e^{-r\cdot t}}{1+c\cdot e^{-r\cdot t}}\\ \\ &= \frac{a}{1+c\cdot e^{-r\cdot t}}\cdot \frac{r}{a}\cdot \frac{a\cdot c\cdot e^{-r\cdot t}}{1+c\cdot e^{-r\cdot t}}\end{aligned}\] omdat \[\begin{aligned}a-y(t)&=a-\frac{a}{1+c\cdot e^{-r\cdot t}}\\ \\ &=\frac{a\cdot c\cdot e^{-r\cdot t}}{1+c\cdot e^{-r\cdot t}}\end{aligned}\] geldt dus \[y'(t)=\frac{r}{a}\cdot y(t)\cdot \bigl(a-y(t)\bigr)\]
De algemene oplossing van de differentiaalvergelijking \[\frac{\dd y}{\dd t}=r\cdot y\cdot \bigl(1-\frac{y}{a}\bigr)\] met constanten \(a>0\) en \(r\) is gelijk aan \[y(t)=\frac{a}{1+c\cdot e^{-r\cdot t}}\] voor zekere constante \(c\).
De constante \(c\) wordt vaak bepaald door de beginwaarde \(y(0)\). Alleen in het geval van \(c>0\), d.w.z. als \(y(0)\) tussen 0 en \(a\) in ligt, is er sprake van een logistische functie met een sigmoïde als grafiek.
Een concreet voorbeeld van een logistische differentiaalvergelijking is \[\frac{\dd y}{\dd t}=y\cdot \left(1-\frac{y}{3}\right)\] In onderstaand lijnelementenveld zijn drie oplossingskrommen getekend. Je krijgt dergelijke krommen door de de lijntjes in het lijnelementenveld in kleine stapjes te volgen. Zo hoort de groen getekende s-vormige kromme bij de oplossing \(\displaystyle y(t)=\frac{3}{1+e^{-t}}\) met beginwaarde \(y(0)=1\!\tfrac{1}{2}\). De twee andere krommen, horende bij beginwaarden \(y(0)\) buiten het interval \([0,a]\), hebben niet de vorm van een sigmoïde. Wat het diagram ook illustreert is dat in dit voorbeeld de evenwichtstoestand \(y=3\) aantrekkend is: elke oplossingskromme die eenmaal in de buurt van deze rechte lijn loopt nadert bij toenemende tijd dit evenwicht. Bij de evenwichtstoestand \(y=0\) is het juist andersom: dit evenwicht is afstotend, d.w.z elke oplossingskromme die er op zeker moment een klein beetje van afwijkt zal steeds verder weglopen van dit evenwicht.

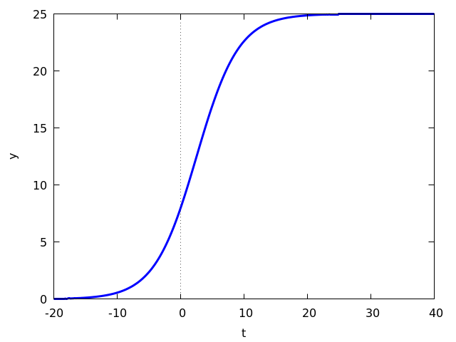
Omdat \(e^0=1\) moeten we de vergelijking \[y(t)=\frac{25}{1+c}=8\] oplossen. Dit kan als volgt: \[\begin{aligned}\frac{25}{1+c}=8 &\stackrel{\blue{\times(1+c)}}{\implies} 25=8\cdot(1+c)\\ \\ &\stackrel{\blue{\mathrm{haakjes}}}{\implies} 25=8+8c\\ \\ &\stackrel{\blue{-8}}{\implies} 25-8=8c\\ \\ &\stackrel{\blue{\div 8}}{\implies} c=\frac{25-8}{8}={{17}\over{8}}\approx 2.13\end{aligned}\] De grafiek van \(y(t)\) is
